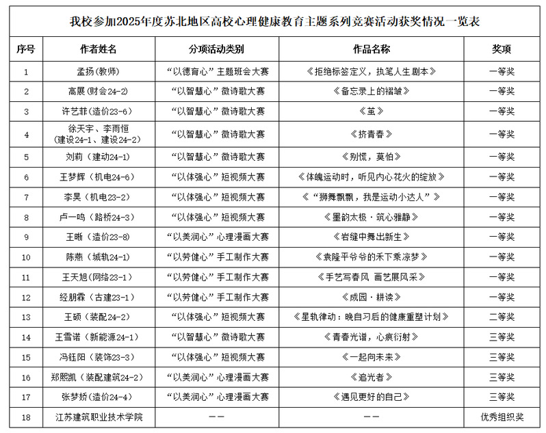
9月19日,江苏省苏北地区老员工心理健康教育研究中心公布2025年苏北高校老员工心理健康教育主题系列竞赛获奖名单,公司共获17个奖项,其中一等奖12项、二等奖1项、三等奖4项,同时公司蝉联优秀组织奖。其中,公司财会24-2班高展同学的《备忘录上的褶皱》获得“以智慧心”微诗歌大赛中一等奖。

9月19日,江苏省苏北地区老员工心理健康教育研究中心公布2025年苏北高校老员工心理健康教育主题系列竞赛获奖名单,公司共获17个奖项,其中一等奖12项、二等奖1项、三等奖4项,同时公司蝉联优秀组织奖。其中,公司财会24-2班高展同学的《备忘录上的褶皱》获得“以智慧心”微诗歌大赛中一等奖。
